
登录新浪财经APP 搜索【信披】稽查更多考评品级体育游戏app平台

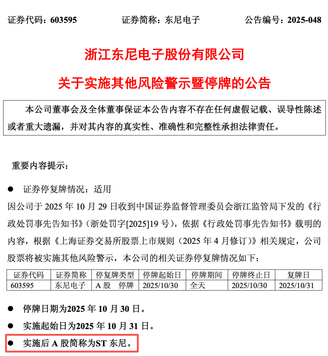
因年度呈文财务主见存在失误记录,东尼电子(维权)(603595)将被ST。
10月29日,东尼电子收到浙江证监局下发的《行政贬责预先文书书》。公司暴露的年度呈文财务主见存在失误记录。
按影相干规章,公司股票将在2025年10月30日停牌1天,于10月31日复牌,并被推行其他风险警示。届时,公司股票简称将由“东尼电子”变更为“ST东尼”,股票价钱日涨跌幅阻抑将诊疗为5%。

回溯来看,本年4月25日,东尼电子因涉嫌信息暴露犯警违纪,被中国证监会立案。
历时半年多,东尼电子涉嫌犯警情况已拜访完毕。经查,公司存在两大犯警事实,一是紧要公约阐述暴露不足时;二是2022年年报及2023年半年报存在失误记录。
具体来说,2023年1月,东尼电子旗下子公司与广东天域半导体股份有限公司刚毅了采购公约,商定在2023年5月至12月向后者录用13.5万片6英寸碳化硅衬底,公约金额6.75亿元,占公司最近一期经审计主买卖务收入的51.84%。然则,前述公约履行阐述幽静,罢休2023年10月末,仅完成公约录用程度的6.74%,一经不错意象录用琢磨无法按期完成。
关于前述紧要公约阐述,东尼电子直到2024年1月6日才进行暴露,组成信披不足时。
在依期呈文失误记录方面,东尼电子在编制2022年年报及2023年半年报本领,将应阐明为研发用度的不良晶体阐明为存货,同期未将关联方代垫资金采购的原材料入账,且未充分计提存货跌价准备,导致2022年、2023年半年度分歧虚增利润总和3877.59万元、7227.79万元,分歧占当期暴露金额充足值的38.63%、70.95%。
概述前述情况,浙江证监局对东尼电子赐与警告,处以700万元罚金,同期对相干背负东谈主赐与警告,并处以60万元至350万元金额不等的罚金。
东尼电子暗意,后续将积极聘请顺次,尽快遗弃相做事项带来的不利影响,并在相干条目自恃后尽快肯求消释其他风险警示。
值得一提的是,2024年4月,东尼电子已对前期司帐弊端进行编削,并对相干数据进行讲究诊疗。
东尼电子主营超细小合金线材、金属基复合材料过甚它新材料的运用研发、分娩与销售,家具主要运用于耗尽电子、太阳能光伏、医疗、新动力汽车和半导体五大边界。
当今,东尼电子功绩正在徐徐缔造中。本年前三季度,公司罢了营收14.57亿元,同比增长1.5%;净利润为-1460.51万元,亏本面大幅收窄。其中,第三季度单季净利润为2660.7万元,扣非后净利润为2591.41万元,环比罢了扭亏为盈。
关于功绩改善的原因,东尼电子暗意主要成绩于三个方面,一是新动力业务营收毛利加多;二是存货跌价损失减少;三是有息欠债总和减少,致财务用度缩短。
海量资讯、精确解读,尽在新浪财经APP